森林法(第十条の八(伐採及び伐採後の造林の届出等))により、森林所有者などが森林の立木を伐採する場合、事前に伐採及び伐採後の造林の計画の提出を行うことが義務付けられています。
また、伐採が完了したときは伐採に係る森林の状況の報告を、伐採後に造林が完了したときは伐採後の造林に係る森林の状況の報告を行うことが義務付けられています。
(注意)平成28年5月の森林法改正により、平成29年4月以降、伐採及び伐採後の造林の計画の届出を行った方は、事後に市町村長への伐採後の造林に係る森林の状況の報告が必要となりました。また、令和3年9月の森林法施行規則の改正により、令和4年4月以降、伐採及び伐採後の造林の計画の届出を行った方は、伐採後の造林に係る森林の状況の報告に加え、伐採後の森林の状況の報告が必要となりました。
届出が必要な森林について(5条森林)
森林法第5条の規定に基づく地域森林計画に対象となっている民有林において、届出書の提出が義務付けられています。
福島市の民有林は全域が阿武隈地域森林計画の対象となっていますので、福島県森林計画課のホームページをご参考ください。地域森林計画対象民有林の位置については農林整備課の窓口にて確認することができます。その際は伐採する場所が分かる地図等をご持参ください。また下記のサイトでも福島県内の民有林の大まかな位置を確認できます。
届出様式及び添付書類
伐採及び伐採後の造林の届出書 様式 (Wordファイル: 40.0KB)
伐採及び伐採後の造林の届出書 記載例 (PDFファイル: 524.3KB)
伐採に係る森林の状況報告書 様式 (Wordファイル: 33.7KB)
伐採に係る森林の状況報告書 記載例 (PDFファイル: 222.3KB)
伐採後の造林に係る森林の状況報告書 様式 (Wordファイル: 33.4KB)
伐採後の造林に係る森林の状況報告書 記載例 (PDFファイル: 264.6KB)
届出される場合は下記書類の添付をお願いします。また追加で資料の添付をお願いする場合がありますので、提出される際は農林整備課までお問い合わせください。
- 位置図(縮尺1:25,000若しくは1:50,000)
- 案内図(縮尺1:1,500若しくは1:3,000)
- 現況写真(全体及び伐採の区域が分かるもの)
- 全部事項証明書(土地1筆毎、写しでも可)
- 公図(写しでも可)
- 土地求積図(小規模林地開発が伴う場合に提出)
- 隣接森林との境界関係書類(伐採区域に関し、隣接森林所有者との確認状況がわかる書類)
- 届出者の確認書類(個人:氏名・住所がわかる書類(運転免許証など)の写し)(法人:法人の登記事項証明書などの写し、法人番号が記載された書類)
提出期間
- 伐採及び伐採後の造林の届出:伐採を始める30~90日前まで
- 伐採に係る森林の状況報告:伐採を完了した日から30日以内
- 伐採後の造林に係る森林の状況報告:造林を完了した日から30日以内
標準処理期間
標準処理期間は30〜90日
審査基準
- 森林法
- 福島市森林整備計画
提出方法
伐採・造林する森林が所在する市町村の長に届出をしてください。(届出先:福島市農林整備課林務係)
また、郵送又は電子申請(簡易システム)による提出も可能です。ただし、電子申請(簡易システム)による提出については、添付可能なファイル容量が20メガバイトまでであり、容量を超える場合は申請出来ないため、ご了承願います。(注意)必要に応じてファイルを圧縮し、アップロードしてください。
開発を伴う場合
伐採する森林で開発行為(樹木の除根、土地の形質の変更等)をする場合、下記により開発行為の許可もしくは届出が必要になります。
- 開発面積が1ヘクタール以上の場合または、太陽光発電設備の設置のための開発面積が0.5ヘクタール以上の場合、福島県の林地開発制度の対象になります。県北農林事務所にお問い合わせください。
- 開発面積が1ヘクタール未満の場合または、太陽光発電設備の設置のための開発面積が0.5ヘクタール未満の場合、小規模林地開発届出書の提出が必要になります。
林地開発許可制度について(令和5年4月から太陽光発電設備に係る林地開発許可制度が変わりました)
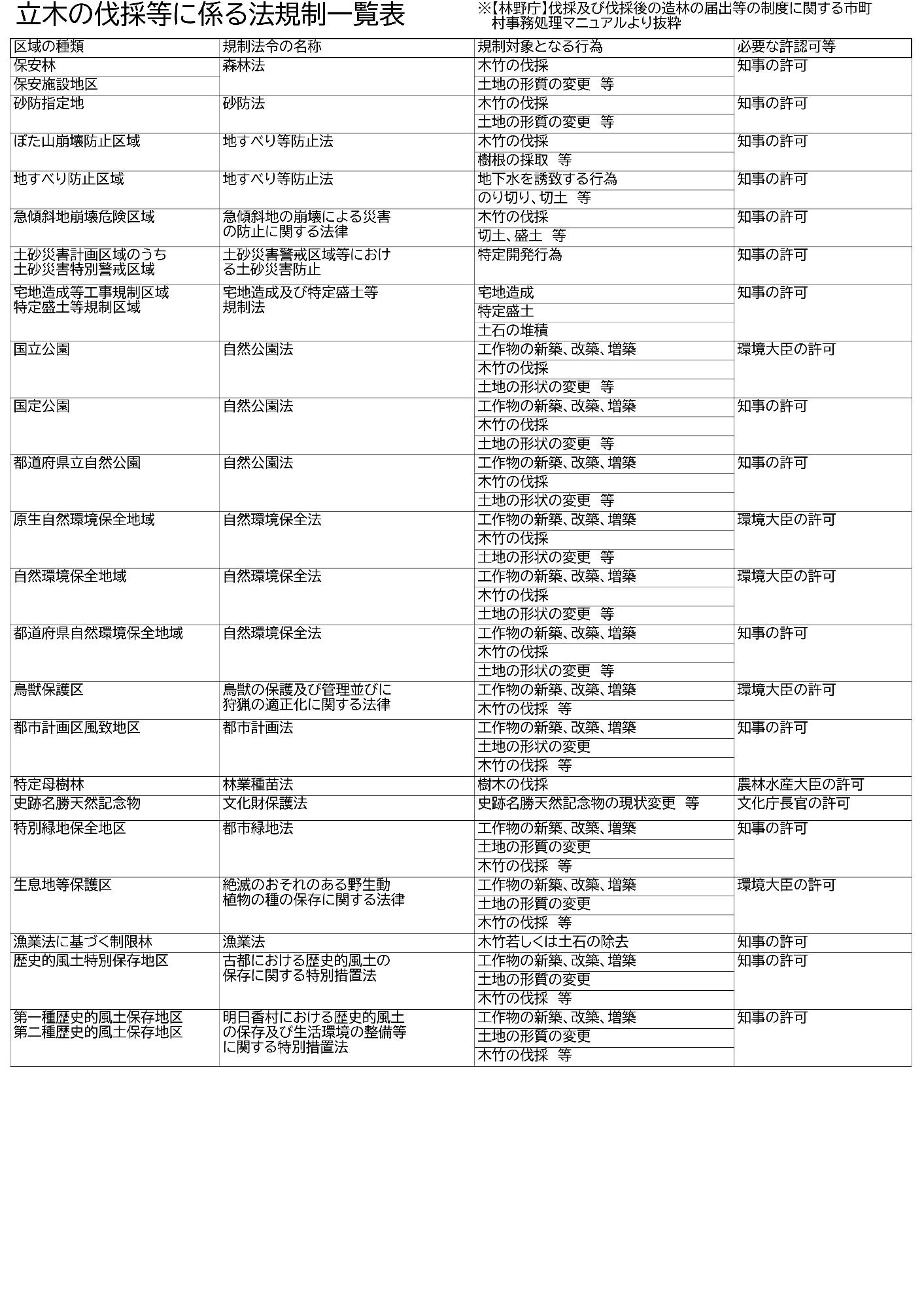
森林法の伐採等において必要な森林法以外の手続きについて
森林の伐採等を行う場合に、森林法以外に手続きが必要となる場合があります。
伐採予定の森林が他の法規制等を受けていないか、関係行政機関にご確認ください。

届出せずに伐採すると…
各届出を提出せずに森林を伐採してしまった場合、下記の罰金に処せられる場合がありますのでご注意ください。
- 伐採及び伐採後の造林の届出:100万円以下の罰金(森林法第208条)
- 伐採及び伐採後の造林に係る森林の状況報告:30万円以下の罰金(森林法第210条)
届出書の提出が不要となる場合
届出書の提出が不要となる場合があります。
計画している伐採が、届出書の提出が不要かわからない場合は、担当課の下記連絡先までご相談ください。
【他の手続きが行われている場合】
□保安林で行われる場合(別途、保安林関係手続が必要)
□林地開発許可を受けた場合(別途、林地開発許可が必要)
□市町村の特定間伐等促進計画に従って行う立ち木の場合(間伐)
□森林経営計画において定められている伐採をする場合(事後届出が必要)
□法令又はこれに基づく処分により伐採の義務がある又は、測量、実地調査、施設の保守の支障となる立ち木を伐採する場合
【その他届出不要の例】
□災害に際し緊急の用に供する必要がある場合(事後の届出が必要)
□除伐をする場合、倒木、枯死木又は著しく損傷した立木を伐採する場合
□こうぞ、みつまた等のかん木を伐採する場合
□電線路の維持のため行う立木の伐採(対象者や対象範囲に限定があります)
重要ポイント
□立木の伐採は1本でも届出書の提出が必要か
立木の成長や傾斜等に伴い施設へ被害を与えるおそれのある立木等の伐採で、面積が0.005ha(50m2)未満、または、10本未満の場合、当該届出書の提出が不要となりました。
□竹(タケ)の伐採は届出書の提出が必要か
不用です。森林法上、竹(タケ)は立木に該当しません。
□枝払い等は、届出書の提出が必要か
一般的な枝払い、芯止め等は、伐採にあたらないため、届出不要となります。
※福島市内の伐採の実態を把握するため、届出が不要の伐採計画であっても担当課の下記連絡先までご連絡いただきますようご協力お願いします。